食品安全动态
Brand Information
20
2025
-
11
上海“绿捷事务”最新传递丨供应商风控失灵难
近年来,食物行业正派历以食物平安为焦点驱动力的深刻变化。做为毗连农业出产、工业加工取终端消费的环节纽带,据工业和消息化部等七部分结合发布的《食物工业数字化转型实施方案》明白提出,到2027年,沉点食物企业运营办理数字化普及率达80%。食物供应链正在保守办理模式下面对着两大焦点挑和:的布局性缺失。正在此布景下,数字化转型已成为建立“从田间到餐桌”全周期食安保障系统的必然选择。对该行业而言,“食安问题”的风险传导径是从单一环节到全体系统的连锁反映。食材采购风险,缺乏供应商分级和天分审核,正在泉源环节失控导致的供应商天分例如无证运营、证件过时;因未成立尺度化流程,导致加工风险频频发生,企业合规内控失效环境;或因储存配送中的失控、配送失误、逃溯坚苦等问题导致激发大规模召回、品牌声誉受损,以至触发监管惩罚或法令诉讼。11月14日,上海市“绿捷食安事务”查询拜访组发布传递,就9月15日市平易近反映的上海绿捷实业成长无限公司(下简称“绿捷公司”)供应本市部门学校午餐中的虾仁炒蛋存正在问题。事务发生后,上海市委、以对校园餐问题“零”的立场一查到底、毫不姑息,第一时间组建查询拜访组和工做专班,每日批示安排,全面依法查询拜访。
现已查明事务颠末和绿捷公司及相关人员违法犯罪现实,拟按照法式吊销绿捷公司的食物运营许可证及停业执照,公司现实节制人张某华等8表面务人已被依法施行。同时,市属国企食物集团已于9月23日起姑且接管全市484所学校的校园餐供应,确保学生就餐不受影响。经查明,9月15日上午9时40分许,绿捷公司驻静安区某小学食堂厨师王某和司理孙某亮,从冰箱取出虾仁后未经清洗间接入锅焯水,发觉2条虫体,随后孙某亮摄影并层报至张某华。张某华要求将当日配送至全市211所学校(含分校区)的虾仁全数,对外瞒报有虫情节、为“系虾肠外溢,有泥沙”,且要求相关人员删除消息、改换手机。经虫豸专家、判定专家论证,虾仁中的虫系统丽蝇长体。鉴于丽蝇长体发育需要必然温度前提(15℃至35℃),且同批次虾仁入境后均冷链储运,关于有网平易近反映“虾仁有臭味”的问题,经对首发帖反映的某中学查询拜访发觉,当日绿捷派驻该校厨房工做人员从冰箱取出冷冻虾仁后,未按规范清洗便间接入锅焯水制做“虾仁炒蛋”,上餐后学生未食用即撤回,期间部门学生有挑拣、扇鼻、围不雅等动做。排查发觉,共有7家绿捷公司所属学校厨房存正在雷同不规范操做,均未食用即已撤回。事发前,绿捷公司派驻另2所学校的食堂司理先后向公司反映同款虾仁(非统一批次)焯水后有腥臭味。近年来,绿捷公司派驻学校的食堂司理共向公司反映食材质量问题、食物平安问题多起,绿捷公司均未按监管部分。查询拜访发觉,绿捷公司还存正在投标行为,勾连多家投标代办署理公司,通过组织陪标公司进行“围标”的体例,不法中标86个校园餐办事项目。期间,张某华两头人黄某联系投标代办署理公司衔接招投标营业;蒋某等2名投标代办署理公司担任人,参取实施“围标”行为;杨某琴等4名绿捷公司员工,联系多家餐饮公司,以领取“益处费”等体例,取得相关餐饮公司同意“陪标”,并同一制做绿捷公司及陪标公司标书,放置绿捷公司员工假充陪标公司人员参取开标竞标。鉴于绿捷公司及相关人员有组织地同一口径、供给虚假环境、等违法违规行为,市场监管部分根据《中华人平易近国食物平安法》《中华人平易近国食物平安法实施条例》等,拟吊销绿捷公司食物运营许可证;拟对绿捷公司代表人、次要担任人等义务人员依法处以罚款,相关义务人五年内不得处置食物出产运营办理工做、担任食物出产运营企业食物平安办理人员。鉴于绿捷公司及相关人员以“围标”体例进行投标,情节出格严沉,市场监管部分根据《中华人平易近国投标投标法》《中华人平易近国投标投标法实施条例》等,拟吊销绿捷公司停业执照。同时,根据《中华人平易近国刑法》,张某华等8人形成投标犯罪,已于10月28日经查察机关核准被依法施行。涉及绿捷公司及相关公司、相关人员的其他违法违规行为正正在进一步查询拜访侦办中。经问责查询拜访,上海市教育委员会、上海市市场监视办理局、闵行区人平易近正在上述事务中,履行校园食物平安的从管义务、监管义务、属地义务不力。上海市纪委监委别离赐与上述单元分担带领党纪或政务处分。事务发生后,市委、市同步采纳应急措置办法,责成相关市级部分成立结合工做组入驻绿捷公司,保障校园餐供应平稳有序。绿捷公司经法式被吊销食物运营许可证及停业执照后,相关学校将依法取绿捷公司解除办事合同,由食物集团部属企业取学校签定姑且供餐和谈,全面衔接原绿捷公司校园餐办事营业,确保校园餐供应平稳过渡。后续,教育部分将有序启动相关学校校园餐公开招投标工做。针对此次事务出的校园餐问题,教育、市场监管等部分敏捷开展校园餐供餐办事专项查抄,加强原料采购监管和查验检测,保障供餐平安不变。制定《加强和改良上海市中小学校园餐办理工做的若干办法》《关于进一步做好我市中小学食堂供餐办事招投标工做的指点看法》,一是强化食材供应链办理,严酷校园餐招投标工做全过程办理,落实按期抽检,自动接管社会监视;二是改善制餐用餐,实施中小学厨房提拔工程;三是改良对劲度查询拜访,按照查询拜访成果针对性改良校园餐供应办理;四是拓展家长参取校园餐办理渠道,优化陪餐轨制;五是普遍听取看法,落实“接诉即办”,不竭提拔校园餐监视办理程度。青少年是祖国的将来,学生食物平安关乎万千家庭的幸福安康取社会的协调不变。相关部分将深刻吸收教训,延长排查同类问题风险,以最严尺度压实义务,持续建牢学生食物平安坚忍防地。关于绿捷公司此次的食物平安问题,严打之下多次沉点传递,但相关于围串标问题、食物平安监管的相关事务却一曲没有竣事。围标投标,绿捷公司勾连投标代办署理公司,通过领取益处费组织多家公司陪标,并同一制做标书、假充他人参取竞标,以此不法中标86个校园餐项目。按照企查查第三方风险排查系统显示,绿捷公司正在快餐办事行业近年来业绩表示尚可,但射中多项高风险项,包罗根本天分缺失、法令胶葛如涉和劳动胶葛(见上图)、行政监管问题(抽查查抄不及格)、运营范畴变动的不变性风险以及大量负面旧事。
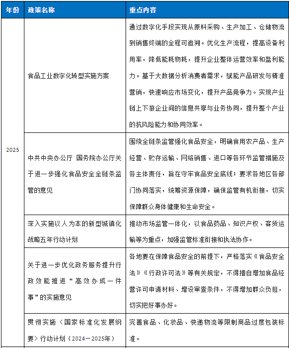
这些要素表白其内部办理可能存正在缝隙,外部声誉受损,将来运营不变性可能下降,法令风险添加,特别是行业监管趋严和供应链波动可能加剧风险,需要沉点关心其天分合规、法令诉讼进展和负面旧事影响。我国食物行业的政策正在2025年呈现出“强监管、促升级、沉立异”的特点,政策系统持续完美,监管力度不竭强化。食物平安监管系统全面升级,全链条义务划分取协同管理,沉点规范运输、仓储环节。食物平安尺度系统持续更新,对添加剂取标签规范,扩大特殊食物取婴长儿产物尺度。强调绿色包拆取可持续成长,支撑出产、畅通环节的数字化办理,食物平安尺度正正在逐渐取国际接轨,企业需将合规能力做为焦点合作力,通过立异产物取模式实现高质量成长。
早正在岁首年月,央视315晚会的“保水虾仁”事务中,广东湛江4家涉事企业(湛江宝辉水产无限公司、湛江良基冷冻食物无限公司、湛江尚食物无限公司、湛江中青海洋水产无限公司)因超量利用食物添加剂、磷酸盐、标签违规及出产过程节制失职,被监管部分沉罚。四家企业合计被涉案虾仁超2400箱、违法所得近1。6万元,罚款总额超800万元,并吊销食物出产许可证,相关义务人员被从业。该事务就了水产加工行业持久存正在的“保水剂”潜法则,间接冲击消费者对冷冻水产物的信赖,此次惩罚力度远超凡规,了国度对食安问题“零”的强烈信号,将倒逼下逛渠道加强供应商审核,加强风险办理,中小厂商若无法承担合规成本,可能被市场裁减。按照企查查第三方风险排查系统对这四家涉事企业的风险排查,可看出正在发生该事务前曾经出相关非常问题:按照公开数据显示,中青海洋水产的代表人李*恒正在22年就曾多次被列入高消费名单、买卖合同胶葛以及汗青高消费。
中青海洋水产除本次事务的惩罚外,正在22-23年就持续因无法供给食物原料进货台账、平安风险分级采纳响应的管控办法而遭到惩罚。
尚则是存正在冷库车间所有制冷管道未查验及未打点利用登记证,而且具有多起房产、城镇地盘利用税的欠税环境而遭到响应惩罚。
供应商开辟做为一项系统性工程,具有度评估、跨部分协同功课及流程链条冗长的特点,因为企业采购团队专业能力参差不齐,审核尺度的制定取施行往往存正在显著差别。企业正在供应商办理中开展的度分析评估,焦点环节包罗核查供应商供给材料的实正在性,以及对其根本天分、法令诉讼记实、行政监管环境、运营不变性、负面舆情等风险峻素的无效期进行沉点审查,经采购环节的审核小组确认无误后,供应商方可获得参取询价、比价或投标等寻源勾当的资历。
一键汇总相关消息,通过全方位风险排查,分析排查供应商天分,高效快速识别新进供应商,解除有较着问题的企业,从泉源防止风险发生:对通过初筛的供应商,生成度的风险画像演讲,清晰展现其好坏势及焦点风险点,基于风险品级和画像,采纳差同化尽调策略,例如针对高风险供应商需现场审计、中低风险可简化流程,聚焦资本于环节风险。
排查表里规避不良企业,系统从动联系关系排查供应商取内部的持股、任职关系,规避企业通过改头换面从头参取公司产物供应。辅以行业外部公示的不良采购供应商,规避潜正在风险,最终确保优良供应商准入。企查查第三方风险排查系统,附属于企查查科技股份无限公司,做为行业立异使用,为出产制制、能源化工、整车零部件、生物医药、仓储物流等行业供给更精准高效的数字化办事,帮力企业搭建合做伙伴全方位风险办理系统,降低企业风险办理成本取经验风险,为企业成长保驾护航。前往搜狐,查看更多。
上一篇:文明办事轨制Word模板下载
上一篇:文明办事轨制Word模板下载